Cell Growth Vs Proliferation

Cell Growth When Less Means More Sciencedirect

Cell Growth When Less Means More Sciencedirect

Full Text Microrna 802 Inhibits Cell Proliferation And Induces

Full Text Microrna 802 Inhibits Cell Proliferation And Induces

Https Encrypted Tbn0 Gstatic Com Images Q Tbn 3aand9gcsjlartniut2btec1hde Xdvykc1j2oxobx9ser8oaq7rgtfutn Usqp Cau

Https Encrypted Tbn0 Gstatic Com Images Q Tbn 3aand9gcsjlartniut2btec1hde Xdvykc1j2oxobx9ser8oaq7rgtfutn Usqp Cau

Trichomonas Vaginalis Inhibits Hela Cell Growth Through Modulation

Trichomonas Vaginalis Inhibits Hela Cell Growth Through Modulation

Figure 2 From Aspects Of Cell Growth Control Illustrated By The

Figure 2 From Aspects Of Cell Growth Control Illustrated By The

Metabolic Regulation Of Cell Growth And Proliferation Nature

Metabolic Regulation Of Cell Growth And Proliferation Nature

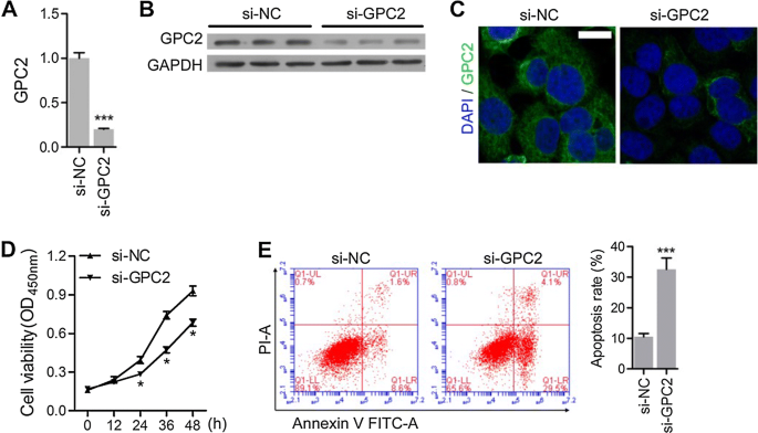
Glypican 2 Regulates Cell Proliferation And Metastasis In Thyroid

Glypican 2 Regulates Cell Proliferation And Metastasis In Thyroid