What Is Cell Growth Arrest

Manipulation Of The Human Trna Pool Reveals Distinct Trna Sets

Manipulation Of The Human Trna Pool Reveals Distinct Trna Sets

Frontiers Growth Arrest Triggers Extra Cell Cycle Regulatory

Frontiers Growth Arrest Triggers Extra Cell Cycle Regulatory

Culture Type Shapes Drug Induced Growth Arrest In Ovarian Cancer

Culture Type Shapes Drug Induced Growth Arrest In Ovarian Cancer

File Growth Arrest Specific Protein 2 Inhibits Cell Division In

File Growth Arrest Specific Protein 2 Inhibits Cell Division In

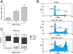
Tempranillo Derived Grape Seed Extract Induces Apoptotic Cell

Tempranillo Derived Grape Seed Extract Induces Apoptotic Cell

Plos One Hiv Protease Inhibitors Sensitize Human Head And Neck

Plos One Hiv Protease Inhibitors Sensitize Human Head And Neck

Cellular Senescence Aging Chart

Cellular Senescence Aging Chart